发布日期:2022-09-21 浏览量:
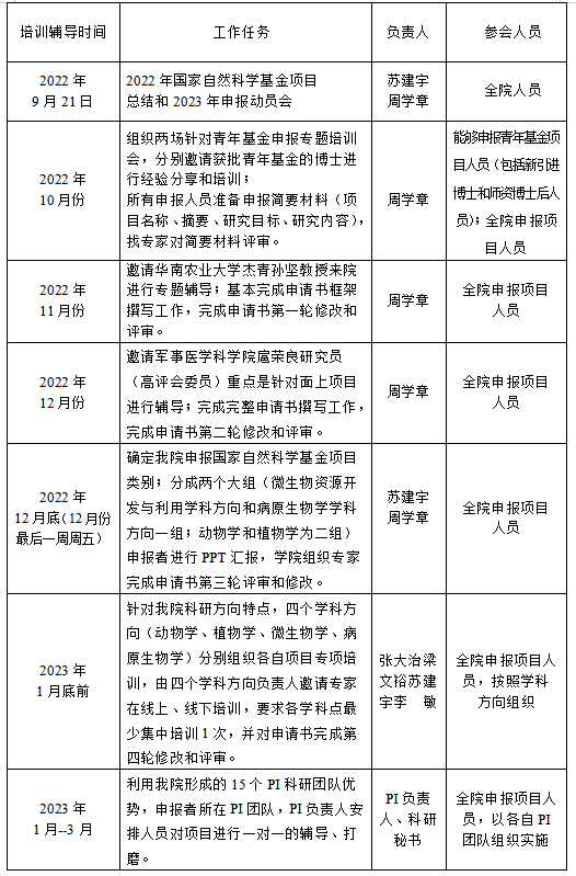
针对2022年我院国家自然基金项目获批项目偏少、且集中在地区科学基金项目的弱项,为提高青年基金项目书和面上项目书的撰写质量,力争在2023年申报基金项目有一个大的提高和突破,特制定本计划。
要求:每次培训要有签到,要留下参会照片等考核资料。
联系我们
地址:宁夏银川市西夏区贺兰山西路539号
学部综合办公室办公室:0951-2062129本科生培养办公室:0951-2062051
研究生培养办公室:0951-2062076学院信箱:[email protected]
友情链接